申請資格

  1. 工程契約總金額達新臺幣一億元以上,且工程期限達一年六個月以上
  2. 配合營造業管理規則第六條,申請營造業登記應先向該管直轄市、縣(市)主管機關申請籌設許可,並應於核發許可之日起六個月內申請核發營造業登記證書,逾期廢止其籌設許可。
  3. 營造業雇主經工程主管機關開立計畫證明
  4. 依專案核定工程之各該營造工程契約書所載之工程金額及工期,按工程經費法人力需求模式計算所得人數20%為聘僱外籍營造工之上限。

申請文件

  1. 公司負責人身分證正反面影本
  2. 公司登記/商業登記證明/工廠登記證明/特許事業許可證影本
  3. 工程契約書影本
  4. 建築執照影本

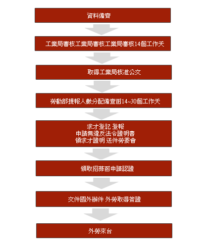
流程圖解析析